Abstract
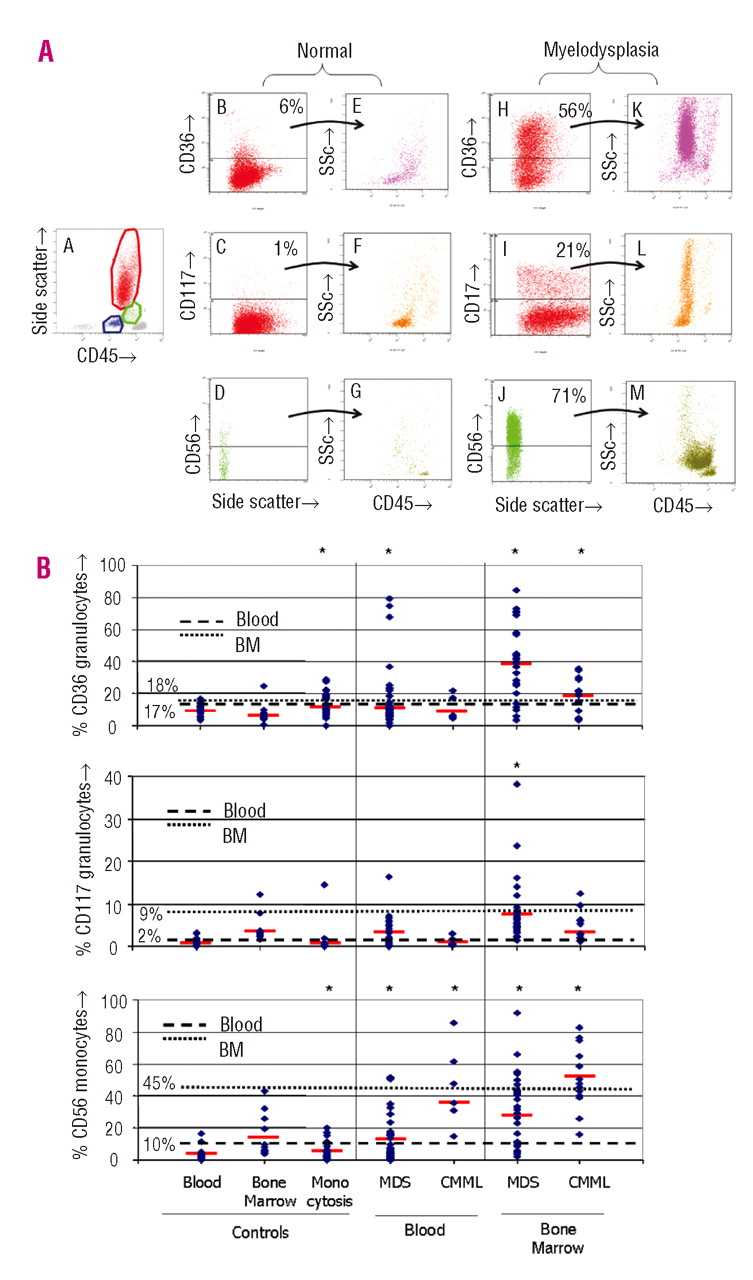
Using a very simple flow cytometry protocol, we found that CD36 and CD117 on granulocytes and CD56 on monocytes were the major bone marrow phenotypic aberrations in patients with myelodysplasia, including CMML. CD56 on monocytes was associated with CMML. Importantly, phenotypic aberrations were lost on blood cells, except for CD56.Together with increase of proliferation potential, the myelodysplastic syndromes are characterised by qualitative abnormalities of differentiation of myeloid precursors associated with increased intramedullary apoptosis, resulting in peripheral cytopenia.1 FAB and WHO classifications of these syndromes, widely used among hematologists, are relatively robust and simple, but omit immunophenotyping for diagnosis. Immunophenotypic abnormalities are frequent in myelodysplastic syndromes.2 Yet interpretation of flow cytometry remains complex, and often qualitative, being thus unable to give a black and white readout as molecular and cytogenetic techniques do. To simplify flow-cytometry analysis in myelodysplastic syndromes, we have designed a very simple protocol, based on the percentage of positive cells for the marker tested (Figure 1). We have compared bone marrow samples from 14 normal subjects (Table 1) and 40 patients with marked cytological bone marrow myelodysplasia (6 RA, 3 RARS, 1 5q- syndrome, 8 RAEB-1, and 5 RAEB-2, 4 AML with multilineage dysplasia classified as RAEB-T in the FAB classification and 13 patients with CMML). Using an extensive triple colour panel (Figure 1), we found that 90% of patients had at least one phenotypic abnormality, when compared to normal percentages of bone marrow sample (Table 1). Cell subset identification was confirmed by gating on positive cells (Figure 1A). The three main phenotypic abnormalities were CD36 and CD117 on granulocytes, and abnormal expression of CD56 on monocytes (Table 1, Figure 1A and 1B), with a bimodal distribution, suggesting the phenotypic heterogeneity of bone marrow cells (Figure 1A). These results show that percentages are a valuable manner of expressing the results for at least three makers, CD36, CD117 on granulocytes and CD56 on monocytes of bone marrow in patients with myelodysplasia. From these bone marrow results, we defined a five color combination of antibodies: CD36FITC-CD117PE-CD45ECD-CD34Cy5-CD56Cy7 and tested it on 47 blood samples from patients with bone marrow dysplasia (16 RA, 5 RARS, 5 RAEB1, 8 RAEB2, 7 RAEBT, 6 CMML), nine of them with a comparison with the bone marrow. Results were compared to those of 30 normal blood samples and 30 blood samples from subjects with inflammatory monocytosis as a control. Thresholds of abnormal expression of CD117 and CD56 were higher in bone marrow than in blood, whereas they were comparable for CD36 (Table 1). Abnormal expression of CD36 on granulocytes was more frequent in bone marrow than in blood (Figure 1B). CD117 expression was absent in circulating blood neutrophils in most patients with bone marrow dysplasia (Figure 1B). These results clearly suggest that blood is not the correct compartment to search for phenotypic abnormalities in myelodysplasia, and match with the very well-known fact that this disease resides mainly in the bone marrow, with in situ abortive myelopoiesis, resulting in a selection pressure against abnormal cells to reach peripheral blood.3,4 We found that expression of CD56 on monocytes was associated with CMML (Figure 1A and 1B, p=0.03). CD56 expression was weak and very homogeneous on monocytes from normal blood samples, giving rise to a much lower threshold in blood than in bone marrow for this marker (Figure 1B and Table 1). Like in bone marrow samples, a significant association between expression of CD56 and CMML was found in blood circulating monocytes (p=0.01 against normal subjects and patients with monocytosis, p=0.02 against other patients with myelodysplasia), despite a slight increase in CD56 expression on monocytes from blood samples in patients with inflammatory syndrome. Expression of CD56 on monocytes in patients with CMML has been recently reported.5 The fact that CMML monocytes express CD56 is reminiscent of a rare disease: the CD4/CD56 plasmacytoid leukemia. CMML is the unique neoplasm shown to possibly transform into CD4/CD56 plasmacytoid leukemia.6 The recent WHO classification excludes chronic myelomonocytic leukemia (CMML) from myelodysplastic syndromes, putting it in a new mixed category termed myelodysplastic/myeloproliferative syndromes, to encourage further studies on this poorly understood disease.7 According to both Rigolin et al.8 and analysis of the series of our institution (unpublished), 20% of patients with myelodysplasia have an increased monocyte count. For Aul et al., CMML corresponds to 31% of patients with myelodysplasia.9 CD56 on blood monocytes as a phenotypic abnormality in patients with CMML could provide a new and very simple tool for diagnosis and for further clinical and biological studies of this rather frequent yet not well understood disease.
Figure 1.Phenotypic aberrations of bone marrow and blood cells in patients with myelodysplasia. 1A. Expression of CD36 and CD117 on granulocytes and CD56 on monocytes in normal and myelodysplastic bone marrow. Characterization of whole bone marrow cells was performed using a so-called triple color extensive panel comprising the CD45-Cy5.5 marker in association with the FITC/PE combinations CD36/CD11c, CD71/CD34, HLA-DR/CD117, CD36/GlycophorinA, CD66b/CD16, CD15/CD33, CD11b/CD13 CD34/CD7, CD19/CD56, CD14/CD38. Cells were primarily gated from a CD45/SS dot-plot (panel A), with granulocytes corresponding to CD45+/SShigh events (red gate), monocytes to CD45+/SSint events (green gate), and blast cells to CD45low/SSlow events (blue gate). Expression of CD36 and CD117 on granulocytes was assessed on SS/CD36 (panel B and H) and SS/CD117 (panel C and I) dot plots respectively. Expression of CD56 on monocytes was assessed on SS/CD56 dot plots (panel D and J). For each marker, gating from positive cells to CD45/Side Scatter (SSc) dot plot was performed, as shown in panel E, F, G, K, L and M. An example of a normal (panel B, C, D, E, F and G) and myelodysplastic (panels H, I, J, K, L and M) bone marrow sample is shown. Panels B, C, D, E, F and G are from the same subject. Panels H and K, I and L, and J and M are from 3 different patients, h and J from 2 patients with a RAEB-1, J from a patient with CMML. Threshold bars were set up on control unlabeled cells. Percentage of positive cells is given in the upper right corner of each graph. Results on blast cells are not shown. Abnormal percentages were defined as being higher than the mean + 2 standard deviation for the control (Table 1). 1B. Comparison of blood and bone marrow for CD36, CD56 and CD117 expression. Percentage of positive cells for expression of CD36 (upper panel) and CD117 (middle panel) on granulocytes as well as CD56 (lower panel) on monocytes from normal, reactive monocytosis and myelodysplastic (MDS, including CMML) blood and bone marrow samples. For each marker of each series of samples, the mean is indicated by a red (____ ) line. The threshold, corresponding to the mean plus 2SD, is indicated by a (……) line for bone marrow samples and by a (—) line for blood samples. Values of the different thresholds are indicated on the left of each (……) and (—) line. The * points series with statistically significant differences when compared to their respective normal control.
Table 1.Mean percentage and threshold of positive cells for CD36 and CD117 on granulocytes and for CD56 on monocytes.
Putting it all together, the data show that expressing flow cytometry results in percentages is valuable for myelodysplasia, that CD56 expression on monocytes is associated with CMML, and that, except for CD56, phenotypic aberrations are lost on blood cells.
References
- Fenaux P. Myelodysplastic syndromes: From pathogenesis and prognosis to treatment. Semin Hematol. 2004; 41:6-12. Google Scholar
- Béné M, Feuillard J, Bernard H, Maynadié M, GEIL T. Immunophenotyping of myelodysplasia. Clin Appl Immunol Rev. 2005; 5:133-48. Google Scholar
- Karp JE. Molecular pathogenesis and targets for therapy in myelodysplastic syndrome (MDS) and MDS-related leukemias. Curr Opin Oncol. 1998; 10:3-9. Google Scholar
- Parker JE, Mufti GJ. The myelodysplastic syndromes: a matter of life or death. Acta Haematol. 2004; 111:78-99. Google Scholar
- Xu Y, McKenna RW, Karandikar NJ, Pildain AJ, Kroft SH. Flow cytometric analysis of monocytes as a tool for distinguishing chronic myelomonocytic leukemia from reactive monocytosis. Am J Clin Pathol. 2005; 124:799-806. Google Scholar
- Feuillard J, Jacob MC, Valensi F, Maynadie M, Gressin R, Chaperot L. Blood. 2002; 99:1556-63. Google Scholar
- Pathology and Genetics of Tumours of Haematopoietic and Lymphoid Tissues. IARC Press: Lyon; 2001. Google Scholar
- Rigolin GM, Cuneo A, Roberti MG, Bardi A, Castoldi G. Myelodysplastic syndromes with monocytic component: hematologic and cytogenetic characterization. Haematologica. 1997; 82:25-30. Google Scholar
- Aul C, Bowen DT, Yoshida Y. Pathogenesis, etiology and epidemiology of myelodysplastic syndromes. Haematologica. 1998; 83:71-86. Google Scholar